销售热线:400-887-6230
服务热线:400-887-8230
在2002年就进入通用航空领域,2016年成功收购加拿大AVMAX公司,业务细分为航空制造、航空运营和航空运营商服务三大版块,初步形成全产业链布局的发展格局。已广泛应用于航拍航测、农林植保、电力巡线、公安警用等领域。
了解更多 +
胜游网电脑版_胜游(中国)智能依托多年来在工程装备机电液一体化技术、机器人技术、复杂环境适应性改进等方面的积累,瞄准各种特殊用途、恶劣环境开发量一系列特种装备,努力探寻差异化产品的自主开发道路,近年来完成了一系列具有鲜明特色的特种装备产品的开发。
了解更多 +
请搜索关注“胜游网电脑版_胜游(中国)智能”公众号,实时接收最新官方二手机车源信息。使用"胜游网电脑版_胜游(中国)智能官方二手机"小程序,参与线上竞价。平价抢好机!
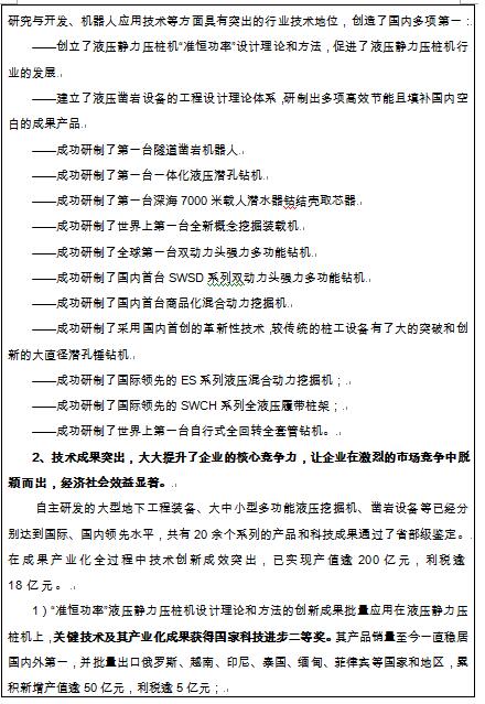
了解更多 +2018年度全国机械工业先进集体评选工作正在进行,根据《人力资源和社会保障部 中国机械工业联合会 关于评选全国机械工业先进集体劳动模范和先进工作者》通知的要求,现将我司拟推荐参评先进集体——胜游网电脑版_胜游(中国)技术中心予以公示。
自公示之日起5日内,任何单位或者个人对拟推荐参评先进集体持有异议的,请以书面方式向我司提出,并提供必要的证明材料。为便于核实查证,确保客观公正处理异议,提出异议的单位或者个人应当表明真实身份,并提供有效联系方式。个人提出异议的,须在书面异议材料上签署真实姓名;以单位名义提出异议的,须由单位法定代表人签字并加盖本单位公章。我司承诺按有关规定对异议人身份予以保护。超出期限的异议不予受理。
特此公告。
联系人:周恩怀
联系电话:0731-83572811
联系地址:胜游网电脑版_胜游(中国) 技术中心 综合管理部,湖南长沙星沙漓湘中路16号,邮政编码410100。
胜游网电脑版_胜游(中国)
2018年10月17日
下一页:国际营销外网社交账号公示